Finance

仿(fang)真中國金(jin)(jin)融(rong)(rong)(rong)(rong)(rong)(rong)市(shi)場(chang),利用(yong)計算(suan)機技(ji)術開發虛擬(ni)市(shi)場(chang)經濟環(huan)境,以(yi)實體(ti)(ti)項目投(tou)(tou)(tou)(tou)資(zi)(zi)(zi)(zi)為目的(de)(de)(de)(de),涵(han)蓋項目投(tou)(tou)(tou)(tou)融(rong)(rong)(rong)(rong)(rong)(rong)資(zi)(zi)(zi)(zi)決(jue)(jue)策(ce)(ce)中涉及(ji)的(de)(de)(de)(de)主要理(li)論和(he)(he)方法,注(zhu)重理(li)論與(yu)實際相結合,正(zheng)確的(de)(de)(de)(de)把握金(jin)(jin)融(rong)(rong)(rong)(rong)(rong)(rong)決(jue)(jue)策(ce)(ce)。通(tong)過投(tou)(tou)(tou)(tou)資(zi)(zi)(zi)(zi)決(jue)(jue)策(ce)(ce)、不確定性(xing)分(fen)(fen)析(xi)、風險分(fen)(fen)析(xi)、融(rong)(rong)(rong)(rong)(rong)(rong)資(zi)(zi)(zi)(zi)方案的(de)(de)(de)(de)相關分(fen)(fen)析(xi)、項目評價以(yi)及(ji)針對具體(ti)(ti)行(xing)業的(de)(de)(de)(de)投(tou)(tou)(tou)(tou)融(rong)(rong)(rong)(rong)(rong)(rong)資(zi)(zi)(zi)(zi)決(jue)(jue)策(ce)(ce),融(rong)(rong)(rong)(rong)(rong)(rong)入(ru)近(jin)年來(lai)我國基(ji)(ji)礎設施建(jian)設、房地(di)產、公共事(shi)業項目和(he)(he)中外(wai)合資(zi)(zi)(zi)(zi)項目的(de)(de)(de)(de)投(tou)(tou)(tou)(tou)融(rong)(rong)(rong)(rong)(rong)(rong)資(zi)(zi)(zi)(zi)決(jue)(jue)策(ce)(ce)實踐新聞來(lai)影響股(gu)市(shi)、債券(quan)、基(ji)(ji)金(jin)(jin)等(deng)(deng)虛擬(ni)金(jin)(jin)融(rong)(rong)(rong)(rong)(rong)(rong)市(shi)場(chang),充(chong)分(fen)(fen)體(ti)(ti)現在(zai)投(tou)(tou)(tou)(tou)融(rong)(rong)(rong)(rong)(rong)(rong)資(zi)(zi)(zi)(zi)決(jue)(jue)策(ce)(ce)教學實踐領域的(de)(de)(de)(de)前瞻性(xing)、內容的(de)(de)(de)(de)新穎性(xing)以(yi)及(ji)方法的(de)(de)(de)(de)實用(yong)性(xing)。企(qi)業投(tou)(tou)(tou)(tou)融(rong)(rong)(rong)(rong)(rong)(rong)資(zi)(zi)(zi)(zi)是(shi)企(qi)業的(de)(de)(de)(de)財務行(xing)為,其決(jue)(jue)策(ce)(ce)就是(shi)企(qi)業的(de)(de)(de)(de)財務戰(zhan)略。本軟(ruan)件就是(shi)為了讓學生熟(shu)悉銀(yin)(yin)行(xing)貸(dai)款(kuan)、企(qi)業間貸(dai)款(kuan)、民間貸(dai)款(kuan)、私募股(gu)權、企(qi)業上市(shi)等(deng)(deng)融(rong)(rong)(rong)(rong)(rong)(rong)資(zi)(zi)(zi)(zi)手段和(he)(he)銀(yin)(yin)行(xing)存款(kuan)、債券(quan)、股(gu)票、基(ji)(ji)金(jin)(jin)、融(rong)(rong)(rong)(rong)(rong)(rong)資(zi)(zi)(zi)(zi)融(rong)(rong)(rong)(rong)(rong)(rong)券(quan)和(he)(he)房地(di)產投(tou)(tou)(tou)(tou)資(zi)(zi)(zi)(zi)等(deng)(deng)投(tou)(tou)(tou)(tou)資(zi)(zi)(zi)(zi)方案,熟(shu)悉各(ge)種投(tou)(tou)(tou)(tou)資(zi)(zi)(zi)(zi)和(he)(he)融(rong)(rong)(rong)(rong)(rong)(rong)資(zi)(zi)(zi)(zi)方案分(fen)(fen)析(xi),使學生更(geng)深(shen)的(de)(de)(de)(de)理(li)解投(tou)(tou)(tou)(tou)融(rong)(rong)(rong)(rong)(rong)(rong)資(zi)(zi)(zi)(zi)各(ge)種工具的(de)(de)(de)(de)使用(yong)。 并且通(tong)過融(rong)(rong)(rong)(rong)(rong)(rong)資(zi)(zi)(zi)(zi)和(he)(he)各(ge)種虛擬(ni)經濟的(de)(de)(de)(de)投(tou)(tou)(tou)(tou)資(zi)(zi)(zi)(zi),可以(yi)獲得更(geng)多的(de)(de)(de)(de)流(liu)動資(zi)(zi)(zi)(zi)金(jin)(jin),投(tou)(tou)(tou)(tou)入(ru)到企(qi)業的(de)(de)(de)(de)實體(ti)(ti)經濟發展中,從而(er)擴大(da)企(qi)業的(de)(de)(de)(de)整(zheng)體(ti)(ti)規模。
軟(ruan)件分為管(guan)理(li)(li)員(yuan)、教(jiao)(jiao)師(shi)和(he)學生三層管(guan)理(li)(li)結構(gou)。管(guan)理(li)(li)員(yuan)除管(guan)理(li)(li)教(jiao)(jiao)師(shi)賬號,還需(xu)輔(fu)助(zhu)教(jiao)(jiao)師(shi)進行實驗基礎數(shu)據的(de)設(she)置(zhi)以及系(xi)統的(de)管(guan)理(li)(li)維(wei)護工作。教(jiao)(jiao)師(shi)是實驗的(de)發起者,設(she)置(zhi)虛擬環(huan)境參數(shu),可(ke)實時查(cha)看學生的(de)實驗情況。
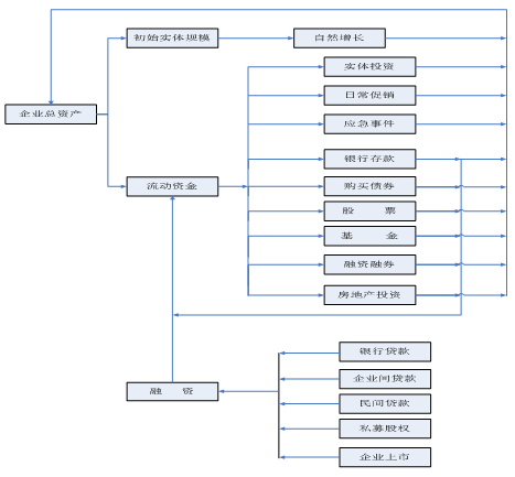
軟件結構圖:
功能模塊:


投(tou)融資決策實驗(yan)是由(you)學(xue)生(sheng)(sheng)扮(ban)演各種企(qi)業(ye),教師給定企(qi)業(ye)的初始(shi)資金(jin)(jin),分(fen)為固定資產(chan)和流動(dong)資金(jin)(jin)兩部分(fen),學(xue)生(sheng)(sheng)可以合理分(fen)配流動(dong)資金(jin)(jin),利(li)用銀(yin)行存款(kuan)、銀(yin)行貸款(kuan)、債券(quan)、股票(piao)、基金(jin)(jin)、融資融券(quan)、房地產(chan)、企(qi)業(ye)間貸款(kuan)、民間貸款(kuan)、私(si)募股權、企(qi)業(ye)上市等(deng)投(tou)融資手(shou)段,積累實體投(tou)資資金(jin)(jin)。

資金流:

1.軟件結構(gou)簡單(dan),內容豐(feng)富
系統(tong)實訓(xun)內容主要(yao)模塊(kuai)包括市場環境(jing)、實體(ti)(ti)投(tou)資(zi)(zi)(zi)(zi)、融(rong)資(zi)(zi)(zi)(zi)、投(tou)資(zi)(zi)(zi)(zi)報告(gao)以及財務報告(gao)。通過投(tou)資(zi)(zi)(zi)(zi)和融(rong)資(zi)(zi)(zi)(zi)兩類決策(ce)積累資(zi)(zi)(zi)(zi)金,最終進(jin)行(xing)(xing)實體(ti)(ti)投(tou)資(zi)(zi)(zi)(zi)。軟件中包含所有的投(tou)融(rong)資(zi)(zi)(zi)(zi)方法,包括:投(tou)資(zi)(zi)(zi)(zi)中的銀行(xing)(xing)貸款(kuan)(kuan)、債權(quan)、股票、基金、融(rong)資(zi)(zi)(zi)(zi)融(rong)券、房地產,融(rong)資(zi)(zi)(zi)(zi)中的銀行(xing)(xing)貸款(kuan)(kuan)、企業間貸款(kuan)(kuan)、民間貸款(kuan)(kuan)、私募股權(quan)、企業上(shang)市。
2.清晰的債(zhai)權、股票(piao)、基(ji)金走勢(shi)圖
隨著宏(hong)觀因(yin)(yin)(yin)素、交易因(yin)(yin)(yin)素以及新聞(wen)因(yin)(yin)(yin)素的影(ying)響(xiang),債權(quan)、股票(piao)、基金的價格(ge)隨之變化。系統根(gen)據(ju)內置函數(shu)顯示(shi)債權(quan)、股票(piao)和基金的周(zhou)期(qi)走勢(shi)圖(tu)。通過條件搜(sou)索查看周(zhou)期(qi)走勢(shi)圖(tu),結(jie)合影(ying)響(xiang)因(yin)(yin)(yin)素準確的分析變化趨(qu)勢(shi)。
3.財(cai)務自動統(tong)計
提供財務(wu)(wu)(wu)報告模塊,包(bao)含(han)財務(wu)(wu)(wu)統計(ji)、財務(wu)(wu)(wu)明(ming)(ming)細(xi)、融資明(ming)(ming)細(xi)、投資明(ming)(ming)細(xi)。系統自動(dong)(dong)統計(ji)并顯(xian)示財務(wu)(wu)(wu)的收支(zhi)圖、財務(wu)(wu)(wu)明(ming)(ming)細(xi)、實(shi)體(ti)資金明(ming)(ming)細(xi)、流動(dong)(dong)資金明(ming)(ming)細(xi)以及投融資明(ming)(ming)細(xi)。實(shi)驗者(zhe)可隨時查(cha)看財務(wu)(wu)(wu)統計(ji),便(bian)于(yu)掌握資金的流入、流出。
4.注重教學實踐,仿真市(shi)場環(huan)境
現代化(hua)的(de)教學方法,將所(suo)學的(de)金(jin)融知識(shi)運用(yong)到模擬實(shi)踐中。通(tong)過(guo)某種算法將現實(shi)中各指標(biao)變化(hua)情況模擬出來,查看宏(hong)觀指標(biao):GDP增長率(lv)走(zou)(zou)勢(shi)圖(tu)、當年利率(lv)走(zou)(zou)勢(shi)圖(tu)、通(tong)貨(huo)膨(peng)脹率(lv)走(zou)(zou)勢(shi)圖(tu)、信(xin)貸額度調整(zheng)率(lv)走(zou)(zou)勢(shi)圖(tu)、原油(you)價格走(zou)(zou)勢(shi)圖(tu)、匯(hui)率(lv)走(zou)(zou)勢(shi)圖(tu)等,讓學生(sheng)了解整(zheng)個市場(chang)環境的(de)變化(hua)情況。
5.開放式的管理機制(zhi)
提供教師(shi)(shi)管理(li)員共同管理(li)實(shi)(shi)(shi)驗基礎數據(ju),教師(shi)(shi)端(duan)可以(yi)手動控制實(shi)(shi)(shi)驗的開啟、暫停。實(shi)(shi)(shi)驗中教師(shi)(shi)可實(shi)(shi)(shi)時(shi)查看實(shi)(shi)(shi)驗操作(zuo)日(ri)志、得分、企業(ye)排名等實(shi)(shi)(shi)驗相關過程數據(ju)。在實(shi)(shi)(shi)驗過程中,教師(shi)(shi)可添加(jia)投(tou)資項目以(yi)及審(shen)批企業(ye)上市實(shi)(shi)(shi)驗的控制。