Finance

系統能(neng)實(shi)現的目標和功能(neng)
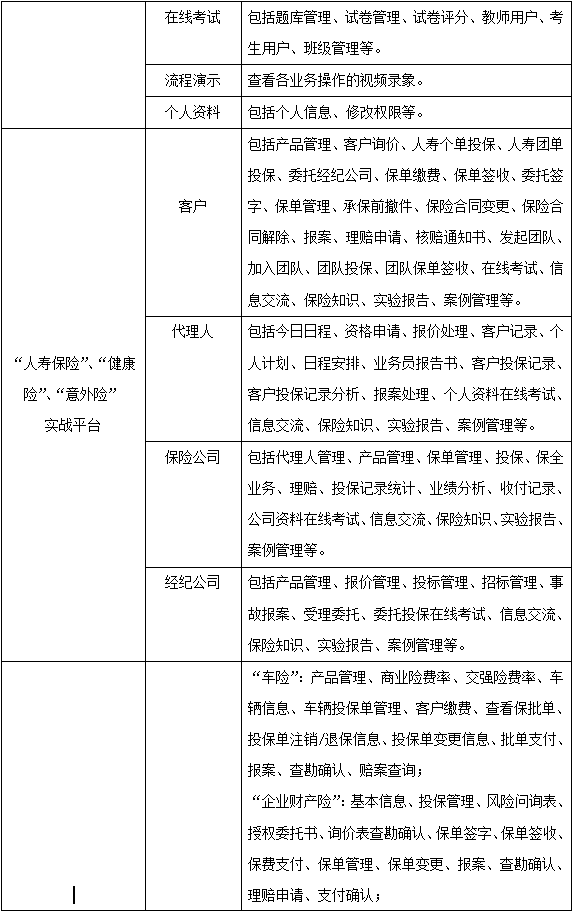
《思沃保(bao)(bao)(bao)(bao)(bao)(bao)(bao)(bao)險(xian)(xian)(xian)(xian)(xian)(xian)(xian)(xian)實(shi)(shi)(shi)(shi)務(wu)(wu)(wu)模擬(ni)(ni)實(shi)(shi)(shi)(shi)訓系統》用(yong)(yong)Browser/Server三層體系結(jie)構,將現行的(de)(de)(de)人(ren)壽保(bao)(bao)(bao)(bao)(bao)(bao)(bao)(bao)險(xian)(xian)(xian)(xian)(xian)(xian)(xian)(xian)、財(cai)(cai)(cai)產(chan)(chan)保(bao)(bao)(bao)(bao)(bao)(bao)(bao)(bao)險(xian)(xian)(xian)(xian)(xian)(xian)(xian)(xian)核(he)心業(ye)務(wu)(wu)(wu)流(liu)程和專業(ye)知(zhi)識(shi)(shi)有機結(jie)合(he),締造出一(yi)個擬(ni)(ni)真(zhen)的(de)(de)(de)“保(bao)(bao)(bao)(bao)(bao)(bao)(bao)(bao)險(xian)(xian)(xian)(xian)(xian)(xian)(xian)(xian)實(shi)(shi)(shi)(shi)務(wu)(wu)(wu)模擬(ni)(ni)實(shi)(shi)(shi)(shi)驗(yan)(yan)平(ping)(ping)(ping)(ping)臺(tai)(tai)(tai)”。實(shi)(shi)(shi)(shi)驗(yan)(yan)平(ping)(ping)(ping)(ping)臺(tai)(tai)(tai)采(cai)用(yong)(yong)經典的(de)(de)(de)角(jiao)色模擬(ni)(ni)方(fang)式(shi)(shi),通(tong)過學(xue)(xue)(xue)生(sheng)飾演(yan)客戶、保(bao)(bao)(bao)(bao)(bao)(bao)(bao)(bao)險(xian)(xian)(xian)(xian)(xian)(xian)(xian)(xian)代(dai)理(li)人(ren)、保(bao)(bao)(bao)(bao)(bao)(bao)(bao)(bao)險(xian)(xian)(xian)(xian)(xian)(xian)(xian)(xian)經紀公(gong)(gong)(gong)司(si)(si)、人(ren)壽保(bao)(bao)(bao)(bao)(bao)(bao)(bao)(bao)險(xian)(xian)(xian)(xian)(xian)(xian)(xian)(xian)公(gong)(gong)(gong)司(si)(si)、財(cai)(cai)(cai)產(chan)(chan)保(bao)(bao)(bao)(bao)(bao)(bao)(bao)(bao)險(xian)(xian)(xian)(xian)(xian)(xian)(xian)(xian)公(gong)(gong)(gong)司(si)(si)五(wu)(wu)類角(jiao)色,分別進入(ru)人(ren)壽保(bao)(bao)(bao)(bao)(bao)(bao)(bao)(bao)險(xian)(xian)(xian)(xian)(xian)(xian)(xian)(xian)實(shi)(shi)(shi)(shi)驗(yan)(yan)平(ping)(ping)(ping)(ping)臺(tai)(tai)(tai)、車輛運輸(shu)險(xian)(xian)(xian)(xian)(xian)(xian)(xian)(xian)實(shi)(shi)(shi)(shi)驗(yan)(yan)平(ping)(ping)(ping)(ping)臺(tai)(tai)(tai)、企業(ye)財(cai)(cai)(cai)產(chan)(chan)險(xian)(xian)(xian)(xian)(xian)(xian)(xian)(xian)實(shi)(shi)(shi)(shi)驗(yan)(yan)平(ping)(ping)(ping)(ping)臺(tai)(tai)(tai)、家庭財(cai)(cai)(cai)產(chan)(chan)險(xian)(xian)(xian)(xian)(xian)(xian)(xian)(xian)實(shi)(shi)(shi)(shi)驗(yan)(yan)平(ping)(ping)(ping)(ping)臺(tai)(tai)(tai)、工(gong)程責任(ren)(ren)險(xian)(xian)(xian)(xian)(xian)(xian)(xian)(xian)實(shi)(shi)(shi)(shi)驗(yan)(yan)平(ping)(ping)(ping)(ping)臺(tai)(tai)(tai)、公(gong)(gong)(gong)眾責任(ren)(ren)險(xian)(xian)(xian)(xian)(xian)(xian)(xian)(xian)實(shi)(shi)(shi)(shi)驗(yan)(yan)平(ping)(ping)(ping)(ping)臺(tai)(tai)(tai)、運輸(shu)工(gong)具船舶險(xian)(xian)(xian)(xian)(xian)(xian)(xian)(xian)實(shi)(shi)(shi)(shi)驗(yan)(yan)平(ping)(ping)(ping)(ping)臺(tai)(tai)(tai)、海洋運輸(shu)貨物險(xian)(xian)(xian)(xian)(xian)(xian)(xian)(xian)實(shi)(shi)(shi)(shi)驗(yan)(yan)平(ping)(ping)(ping)(ping)臺(tai)(tai)(tai),操練人(ren)壽保(bao)(bao)(bao)(bao)(bao)(bao)(bao)(bao)險(xian)(xian)(xian)(xian)(xian)(xian)(xian)(xian)、財(cai)(cai)(cai)產(chan)(chan)保(bao)(bao)(bao)(bao)(bao)(bao)(bao)(bao)險(xian)(xian)(xian)(xian)(xian)(xian)(xian)(xian)實(shi)(shi)(shi)(shi)踐(jian)業(ye)務(wu)(wu)(wu)。首先由人(ren)壽保(bao)(bao)(bao)(bao)(bao)(bao)(bao)(bao)險(xian)(xian)(xian)(xian)(xian)(xian)(xian)(xian)公(gong)(gong)(gong)司(si)(si)、財(cai)(cai)(cai)產(chan)(chan)保(bao)(bao)(bao)(bao)(bao)(bao)(bao)(bao)險(xian)(xian)(xian)(xian)(xian)(xian)(xian)(xian)公(gong)(gong)(gong)司(si)(si)添加自己所(suo)經營(ying)的(de)(de)(de)主(zhu)險(xian)(xian)(xian)(xian)(xian)(xian)(xian)(xian)、附加險(xian)(xian)(xian)(xian)(xian)(xian)(xian)(xian)產(chan)(chan)品,以(yi)及相關的(de)(de)(de)費率,由投(tou)保(bao)(bao)(bao)(bao)(bao)(bao)(bao)(bao)客戶根據(ju)險(xian)(xian)(xian)(xian)(xian)(xian)(xian)(xian)種的(de)(de)(de)特(te)點、性質,委托保(bao)(bao)(bao)(bao)(bao)(bao)(bao)(bao)險(xian)(xian)(xian)(xian)(xian)(xian)(xian)(xian)代(dai)理(li)人(ren)或經紀公(gong)(gong)(gong)司(si)(si)進行投(tou)保(bao)(bao)(bao)(bao)(bao)(bao)(bao)(bao),或直接向人(ren)壽保(bao)(bao)(bao)(bao)(bao)(bao)(bao)(bao)險(xian)(xian)(xian)(xian)(xian)(xian)(xian)(xian)公(gong)(gong)(gong)司(si)(si)、財(cai)(cai)(cai)產(chan)(chan)保(bao)(bao)(bao)(bao)(bao)(bao)(bao)(bao)險(xian)(xian)(xian)(xian)(xian)(xian)(xian)(xian)公(gong)(gong)(gong)司(si)(si)投(tou)保(bao)(bao)(bao)(bao)(bao)(bao)(bao)(bao)。保(bao)(bao)(bao)(bao)(bao)(bao)(bao)(bao)險(xian)(xian)(xian)(xian)(xian)(xian)(xian)(xian)公(gong)(gong)(gong)司(si)(si)接到(dao)客戶投(tou)保(bao)(bao)(bao)(bao)(bao)(bao)(bao)(bao)單之(zhi)后(hou),根據(ju)投(tou)保(bao)(bao)(bao)(bao)(bao)(bao)(bao)(bao)險(xian)(xian)(xian)(xian)(xian)(xian)(xian)(xian)種的(de)(de)(de)不同,進行投(tou)保(bao)(bao)(bao)(bao)(bao)(bao)(bao)(bao)管理(li)。通(tong)過一(yi)系列、多流(liu)程操作(zuo),使(shi)學(xue)(xue)(xue)生(sheng)真(zhen)正學(xue)(xue)(xue)習到(dao)保(bao)(bao)(bao)(bao)(bao)(bao)(bao)(bao)險(xian)(xian)(xian)(xian)(xian)(xian)(xian)(xian)實(shi)(shi)(shi)(shi)務(wu)(wu)(wu)中的(de)(de)(de)保(bao)(bao)(bao)(bao)(bao)(bao)(bao)(bao)險(xian)(xian)(xian)(xian)(xian)(xian)(xian)(xian)代(dai)理(li)、投(tou)保(bao)(bao)(bao)(bao)(bao)(bao)(bao)(bao)、承保(bao)(bao)(bao)(bao)(bao)(bao)(bao)(bao)、核(he)保(bao)(bao)(bao)(bao)(bao)(bao)(bao)(bao)、變更、理(li)賠(pei)、核(he)賠(pei)等核(he)心流(liu)程。軟(ruan)件(jian)既支(zhi)(zhi)持(chi)學(xue)(xue)(xue)生(sheng)一(yi)人(ren)分飾客戶、保(bao)(bao)(bao)(bao)(bao)(bao)(bao)(bao)險(xian)(xian)(xian)(xian)(xian)(xian)(xian)(xian)代(dai)理(li)人(ren)、保(bao)(bao)(bao)(bao)(bao)(bao)(bao)(bao)險(xian)(xian)(xian)(xian)(xian)(xian)(xian)(xian)經紀公(gong)(gong)(gong)司(si)(si)、人(ren)壽保(bao)(bao)(bao)(bao)(bao)(bao)(bao)(bao)險(xian)(xian)(xian)(xian)(xian)(xian)(xian)(xian)公(gong)(gong)(gong)司(si)(si)、財(cai)(cai)(cai)產(chan)(chan)保(bao)(bao)(bao)(bao)(bao)(bao)(bao)(bao)險(xian)(xian)(xian)(xian)(xian)(xian)(xian)(xian)公(gong)(gong)(gong)司(si)(si)五(wu)(wu)類角(jiao)色來(lai)完成保(bao)(bao)(bao)(bao)(bao)(bao)(bao)(bao)險(xian)(xian)(xian)(xian)(xian)(xian)(xian)(xian)實(shi)(shi)(shi)(shi)驗(yan)(yan),也支(zhi)(zhi)持(chi)由同一(yi)班級(ji)中的(de)(de)(de)學(xue)(xue)(xue)生(sheng)組成實(shi)(shi)(shi)(shi)驗(yan)(yan)小組,以(yi)相互協(xie)作(zuo)或競爭的(de)(de)(de)方(fang)式(shi)(shi)來(lai)完成實(shi)(shi)(shi)(shi)驗(yan)(yan)。同時,學(xue)(xue)(xue)生(sheng)通(tong)過參加保(bao)(bao)(bao)(bao)(bao)(bao)(bao)(bao)險(xian)(xian)(xian)(xian)(xian)(xian)(xian)(xian)知(zhi)識(shi)(shi)在線考試,瀏覽(lan)、學(xue)(xue)(xue)習保(bao)(bao)(bao)(bao)(bao)(bao)(bao)(bao)險(xian)(xian)(xian)(xian)(xian)(xian)(xian)(xian)知(zhi)識(shi)(shi)庫內容(rong),撰(zhuan)寫實(shi)(shi)(shi)(shi)驗(yan)(yan)報告(gao),分析研(yan)究保(bao)(bao)(bao)(bao)(bao)(bao)(bao)(bao)險(xian)(xian)(xian)(xian)(xian)(xian)(xian)(xian)案例等,全方(fang)位提升保(bao)(bao)(bao)(bao)(bao)(bao)(bao)(bao)險(xian)(xian)(xian)(xian)(xian)(xian)(xian)(xian)專業(ye)理(li)論知(zhi)識(shi)(shi),真(zhen)正使(shi)學(xue)(xue)(xue)生(sheng)通(tong)過使(shi)用(yong)(yong)軟(ruan)件(jian),達到(dao)實(shi)(shi)(shi)(shi)踐(jian)與(yu)理(li)論俱提高(gao)的(de)(de)(de)效果,高(gao)度、全面地把握保(bao)(bao)(bao)(bao)(bao)(bao)(bao)(bao)險(xian)(xian)(xian)(xian)(xian)(xian)(xian)(xian)業(ye)務(wu)(wu)(wu)流(liu)程,具備現代(dai)化保(bao)(bao)(bao)(bao)(bao)(bao)(bao)(bao)險(xian)(xian)(xian)(xian)(xian)(xian)(xian)(xian)從業(ye)人(ren)員應(ying)有的(de)(de)(de)知(zhi)識(shi)(shi)結(jie)構,增(zeng)強學(xue)(xue)(xue)生(sheng)的(de)(de)(de)社會就業(ye)競爭力。




三、軟件特(te)點及優勢
1、全面(mian)的(de)保險作業(ye)流程
學生(sheng)通過(guo)飾演保(bao)(bao)(bao)險(xian)(xian)(xian)業(ye)(ye)務(wu)流程(cheng)中的(de)客(ke)戶、代理人、經紀公(gong)司(si)(si)、人壽保(bao)(bao)(bao)險(xian)(xian)(xian)公(gong)司(si)(si)、財(cai)(cai)產(chan)保(bao)(bao)(bao)險(xian)(xian)(xian)公(gong)司(si)(si)五種角(jiao)色,進入“人壽保(bao)(bao)(bao)險(xian)(xian)(xian)”和“財(cai)(cai)產(chan)保(bao)(bao)(bao)險(xian)(xian)(xian)”實踐(jian)平臺,從(cong)展(zhan)業(ye)(ye)投保(bao)(bao)(bao)環節開始(shi),至(zhi)索賠理賠為止,全面操練(lian)保(bao)(bao)(bao)險(xian)(xian)(xian)核(he)(he)心業(ye)(ye)務(wu)中的(de)投保(bao)(bao)(bao)、承保(bao)(bao)(bao)、核(he)(he)保(bao)(bao)(bao)、變更、理賠、核(he)(he)賠等(deng)流程(cheng),使學生(sheng)的(de)知識結構提(ti)升,彌(mi)補實踐(jian)業(ye)(ye)務(wu)操作的(de)缺乏,實現對人壽保(bao)(bao)(bao)險(xian)(xian)(xian)、運輸工(gong)具(ju)車輛險(xian)(xian)(xian)、企業(ye)(ye)財(cai)(cai)產(chan)險(xian)(xian)(xian)、家庭財(cai)(cai)產(chan)險(xian)(xian)(xian)、海洋運輸貨(huo)物保(bao)(bao)(bao)險(xian)(xian)(xian)、運輸工(gong)具(ju)船舶險(xian)(xian)(xian)、責(ze)任險(xian)(xian)(xian)、工(gong)程(cheng)險(xian)(xian)(xian)的(de)熟(shu)悉、掌(zhang)握,對保(bao)(bao)(bao)險(xian)(xian)(xian)業(ye)(ye)務(wu)的(de)主要工(gong)作流程(cheng)有一個清晰的(de)輪廓,為學以(yi)致用打下堅固的(de)基礎。

2、規范的(de)保險承保單(dan)證(zheng)及保險理賠單(dan)證(zheng)
以優秀(xiu)保(bao)(bao)險(xian)公司人壽險(xian)和(he)財產險(xian)業務單(dan)證(zheng)的(de)(de)(de)樣式、欄(lan)目、內容、大(da)小等為(wei)依據(ju),100%模擬仿真,有(you)效確保(bao)(bao)系(xi)統中保(bao)(bao)險(xian)承保(bao)(bao)單(dan)證(zheng)及保(bao)(bao)險(xian)理賠(pei)單(dan)證(zheng)的(de)(de)(de)真實性(xing)、完整性(xing)。學生通過操練單(dan)證(zheng)在各(ge)項(xiang)保(bao)(bao)險(xian)業務的(de)(de)(de)應用(yong)方法,熟練掌握保(bao)(bao)險(xian)承保(bao)(bao)及理賠(pei)單(dan)證(zheng)的(de)(de)(de)填制,貼近(jin)與保(bao)(bao)險(xian)公司的(de)(de)(de)距離。,同時,系(xi)統內含強大(da)的(de)(de)(de)報表管理功能(neng),方便教師、學生查(cha)詢和(he)匯總數據(ju),十分(fen)方便、快捷。

3、豐富(fu)、專業的知識庫
理(li)論知(zhi)識(shi)學(xue)習平臺,為教師的教學(xue)和學(xue)生的學(xue)習提(ti)供了(le)支(zhi)持。我(wo)們參考高校保(bao)(bao)險(xian)(xian)(xian)(xian)(xian)類(lei)專業教材,通過產品庫、保(bao)(bao)險(xian)(xian)(xian)(xian)(xian)機構、法(fa)(fa)律法(fa)(fa)規(gui)、保(bao)(bao)險(xian)(xian)(xian)(xian)(xian)文庫、代理(li)人(ren)(ren)專區(qu)、保(bao)(bao)險(xian)(xian)(xian)(xian)(xian)精算、再保(bao)(bao)險(xian)(xian)(xian)(xian)(xian)、計劃書、保(bao)(bao)險(xian)(xian)(xian)(xian)(xian)案例(li)、行業咨詢、保(bao)(bao)險(xian)(xian)(xian)(xian)(xian)數據、學(xue)習資(zi)料十二個目錄(lu),集中收錄(lu)了(le)與保(bao)(bao)險(xian)(xian)(xian)(xian)(xian)學(xue)原理(li)、財產保(bao)(bao)險(xian)(xian)(xian)(xian)(xian)學(xue)、人(ren)(ren)身保(bao)(bao)險(xian)(xian)(xian)(xian)(xian)實務(wu)、保(bao)(bao)險(xian)(xian)(xian)(xian)(xian)企業經營管理(li)學(xue)、保(bao)(bao)險(xian)(xian)(xian)(xian)(xian)核保(bao)(bao)核賠相關的資(zi)料,供學(xue)生參
4、人性化(hua)設計理(li)念
系(xi)統(tong)界面美觀,使(shi)用動畫和三維立體效(xiao)果,模仿(fang)保險公司的工作(zuo)場景,使(shi)各個(ge)部門的工作(zuo)一目(mu)了然,生動形象(xiang)。
業務操作簡單,操作流程清晰明了,同時還具有智能化(hua)錯誤(wu)提示、操作流程控(kong)制等功(gong)能,幫助學(xue)生盡快(kuai)了解軟件(jian)各模塊功(gong)能及(ji)操作方(fang)法,易學(xue)易懂,即使(shi)不需培訓也(ye)能很快(kuai)掌握軟件(jian)的(de)使(shi)用方(fang)法。
5、數據備份與恢復機制(zhi)
系統內置數(shu)據備份(fen)與(yu)恢(hui)復接(jie)口,為系統數(shu)據的安(an)全性提(ti)供(gong)了可靠的保(bao)障。系統管理員通過打開(kai)數(shu)據備份(fen)與(yu)恢(hui)復操(cao)作(zuo)頁(ye)面,進行數(shu)據庫(ku)連接(jie)測試、數(shu)據庫(ku)還原、數(shu)據庫(ku)備份(fen)操(cao)作(zuo)。